一覧ページへ
・日商PC検定試験 ・日商プログラミング検定試験
・IBT試験(ネット試験方式) ・CBT試験(会場試験方式) ・カラーコーディネータ検定試験 ・環境社会(ECO)検定試験 ・BATIC(国際会計検定) ・ビジネス実務法務検定試験 ・ビジネスマネージャー検定試験 ・福祉住環境コーディネーター検定試験
1.誓約する
2.申請書類の作成・準備
3.申請する
文字の拡大
お知らせ
令和4年度経営発達支援計画事業評価書
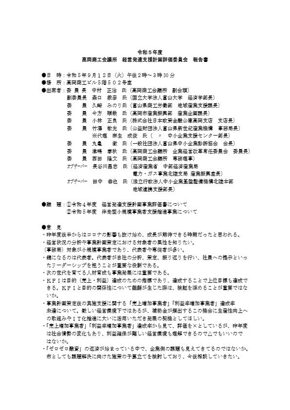
令和5年度経営発達支援計画評価委員会議事録
一覧へ
【2/16、2/26、3/2、3/5、3/9 開催】決算・確定申告相談会
「会員優待サービス」提供店舗・事業所/「メンバーズパス」はこちら