お知らせ

【4月号~】創業者限定「高岡お得情報便」利用料が最大3回まで半額になります

高岡商工会議所会報へのチラシ封入サービス「高岡お得情報便」創業者枠の設置について

2025年4月号(4月5日発行)分から、創業者が「高岡お得情報便」を利用するにあたり、
通常料金の半額(22,000円税込)で利用することができます。
利用の際は「創業者枠」申込書にご記入の上、提出してください。

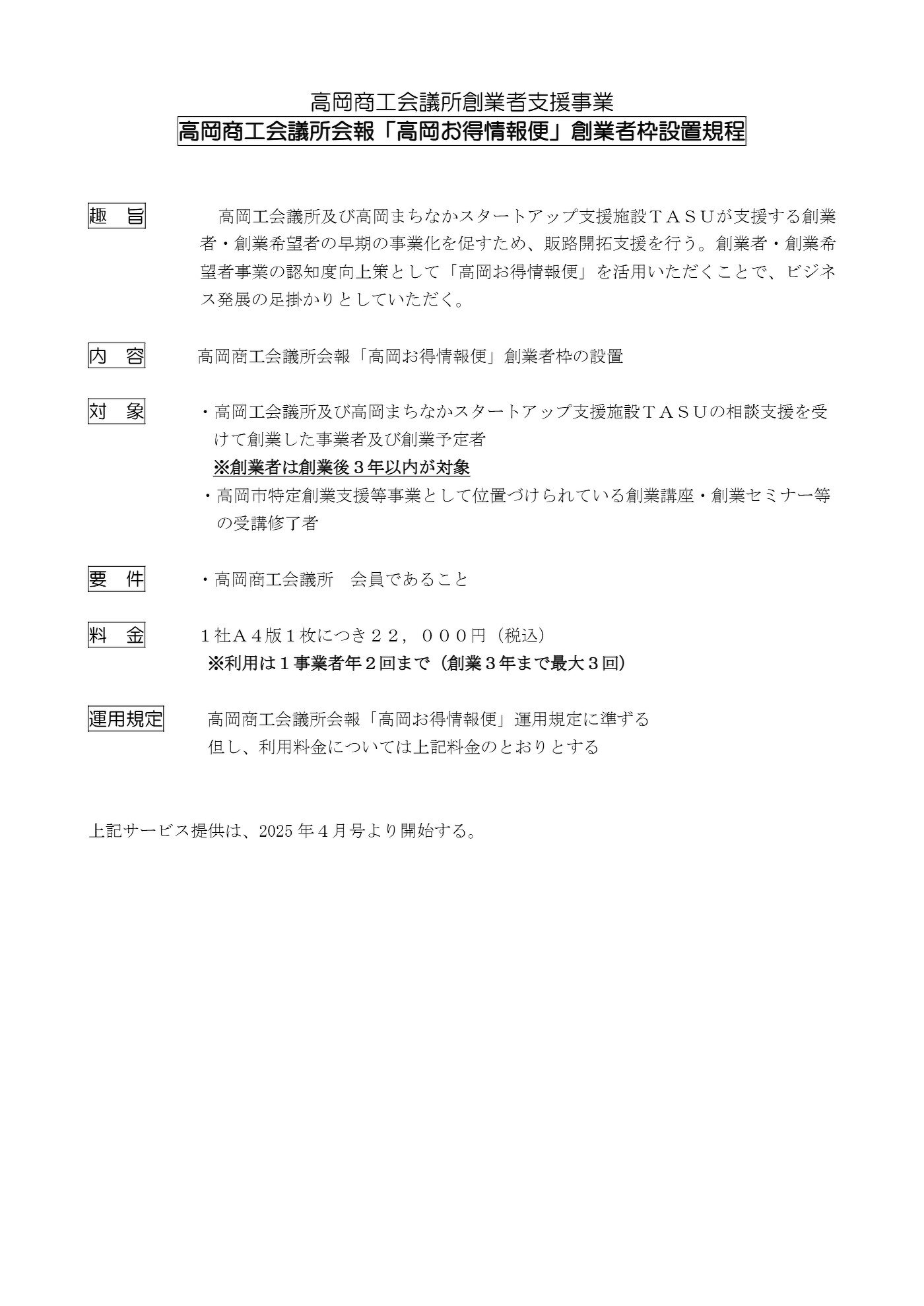
対 象
高岡工会議所及び高岡まちなかスタートアップ支援施設TASUの相談支援を受けて創業した事業者及び創業予定者
※創業者は創業後3年以内が対象・高岡市特定創業支援等事業として位置づけられている創業講座・セミナー等の受講修了者

要 件
高岡商工会議所 会員であること

料 金
1社A4版1枚につき16,500円(税込)
※利用は1事業者年2回まで(創業3年まで最大3回)

申込方法
①申込書 ②運用規定 ③封入予定のチラシ1枚
をご提出ください。※請求書は会報発行後にご記入いただいた住所に送付します。
また、お申込後は封入月の前月20日までにチラシ3,300枚を納品してください。


申込書


運用規定


お問合せ先

高岡商工会議所 中小企業相談所

0766-23-5007 0766-22-6792


この記事をシェアする